獨立董事與會計師之溝通情形

本公司獨立董事及簽證會計師至少每年兩次於審計委員會會前進行單獨會議,簽證會計師就本公司財務狀況、整體運作情形及內控查核等情形向獨立董事報告,並對重大調整分錄或法令修訂影響帳列情形進行溝通,若遇重大事項時得隨時召集會議。

日期

出席人員

溝通事項

處理執行結果

114.02.27

審計委員會

會前單獨會議

獨立董事呂瑞文

獨立董事蔡坤良

獨立董事于泳泓

獨立董事唐迎華

安永會計師許新民

安永會計師黃敏如

安永謝宗翰協理

  1. 會計師獨立性
  2. 客戶聲明書內容
  3. 顯著風險
  4. 內部控制測試執行及結果
  5. 會計實務重大質性層面之看法
  6. 關鍵查核事項
  7. 查核中所辨認之不實表達
  8. 民國113年會計師預計查核意見
  9. 國際會計師職業道德守則(IESBA Code)主要修訂
  1. 已瞭解會計師獨立性規定
  2. 已瞭解客戶聲明書內容
  3. 已瞭解顯著風險
  4. 已瞭解內部控制測試執行及結果
  5. 已瞭解會計實務重大質性層面之看法
  6. 已瞭解查核關鍵項目內容
  7. 已瞭解查核中所辨認之不實表達
  8. 已瞭解財務報告預計查核結果
  9. 已瞭解國際會計師職業道德守則內容

本次會議各獨立董事無其他意見

114.07.31

審計委員會

會前單獨會議

獨立董事呂瑞文

獨立董事于泳泓

獨立董事唐迎華

獨立董事朱瑋齡

安永會計師許新民

安永會計師黃敏如

安永謝宗翰協理

安永吳雅琦經理

  1. 會計師獨立性
  2. 客戶聲明書內容
  3. 會計實務重大質性層面看法
  4. 會計師擬出具核閱報告
  1. 已瞭解會計師獨立性規定
  2. 已瞭解客戶聲明書內容
  3. 已瞭解會計實務重大質性層面之看法
  4. 已瞭解財務報告預計核閱結果

本次會議各獨立董事無其他意見

 

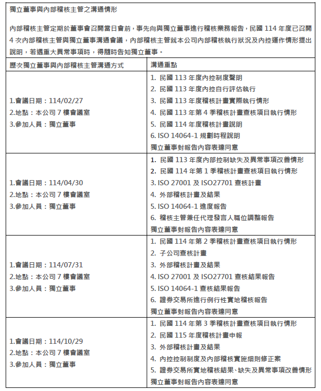
獨立董事與內部稽核主管之溝通情形